今年1月に埼玉県熊谷市の㈱まちづくり熊谷様からご依頼いただいて原稿執筆を担当した内容がぶじ冊子として完成しました!
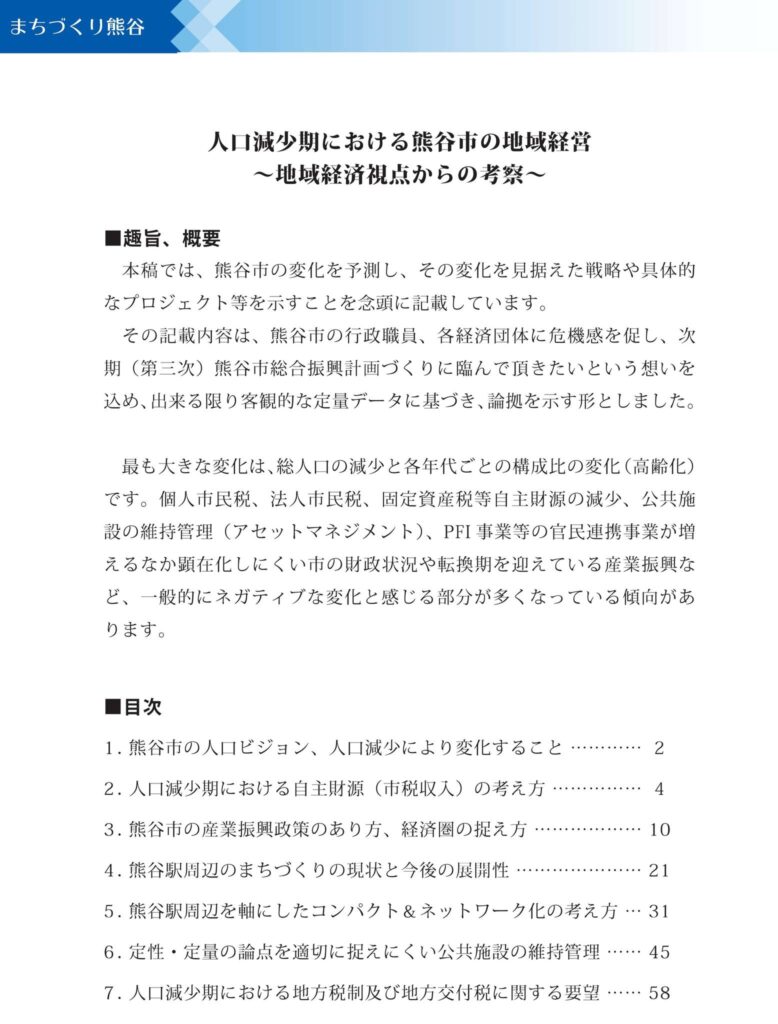
内容は、人口減少のピークといわれる2050-2060年を見据えた地域経営について、地域経済の視点から以下論点に関して具体的な数値資料を多く添えて論考を述べさせて頂きました。
・自主財源(市税収入)の考え方
・産業振興政策のあり方、経済圏の捉え方
・熊谷駅周辺のまちづくりの展開性
・まちづくりにおけるコンパクト&ネットワークの考え方
・定量と定性による公共施設に関する論点整理の難しさ
・人口減少期における地方税制と地方交付税に関する要望
72ページほどの冊子で地域経営といっても地域経済、産業振興、税収を主とした自治体財政、公共施設などがメインですが、熊谷市の将来に関心ある方はもちろん、都心近郊や地方都市のまちづくりに興味関心を持たれている方にもぜひご一読頂きたい内容になっています。
こちらの冊子は1部500円(税込)で、出版された㈱まちづくり熊谷さんのHP(以下)より注文できます。

報告書「人口減少期における熊谷市の地域経営」を頒布(有料)します。 | 株式会社 まちづくり熊谷
【作成の趣旨】 熊谷市においても「第3 期熊谷市人口ビジョン・総合戦略」において将来人口が示されており、推計の中で最も厳しいケースでは、2040 年に約17 万人、2060 年には約12 万人にまで減少するとされています。 これらはあくま
(送料は購入者さまのご負担となります)
ご興味のある方はぜひお手にとっていただけますと嬉しいです。



